位置: 首页 > 政策法规 > 教育厅文件 > 正文
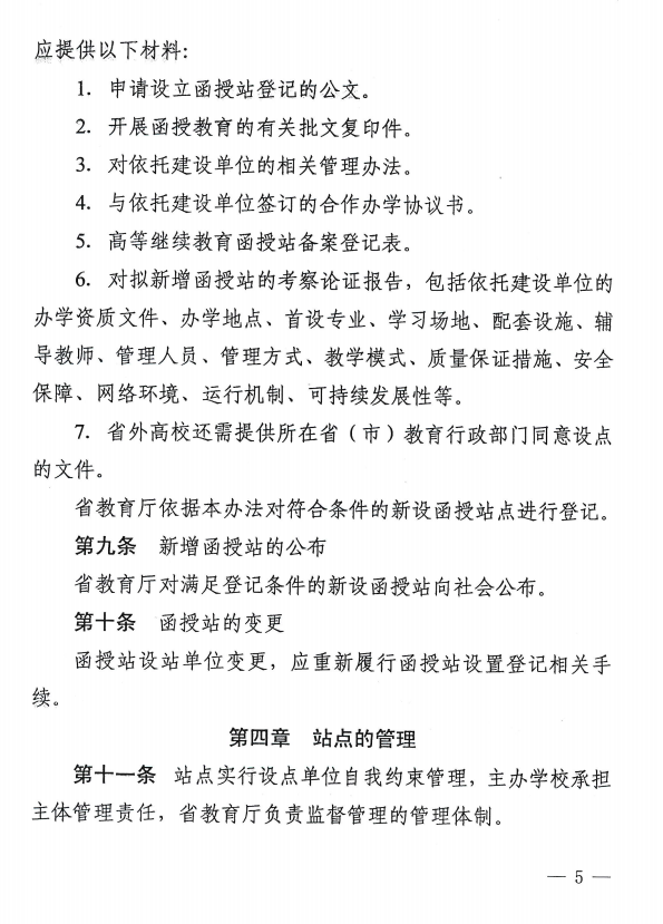
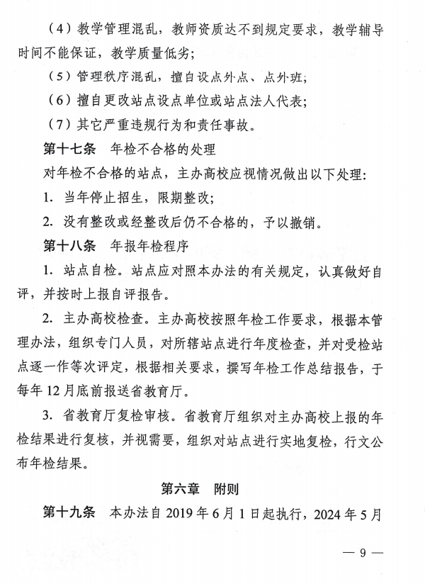
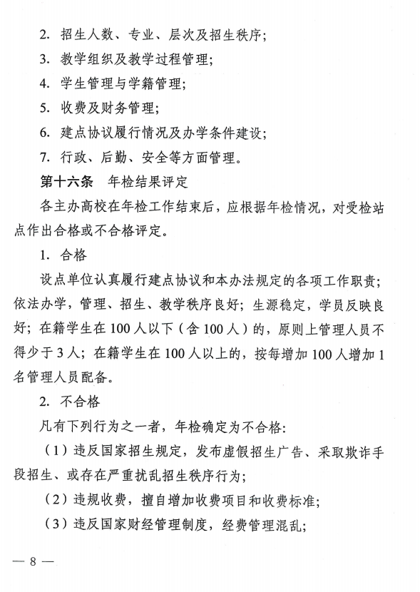
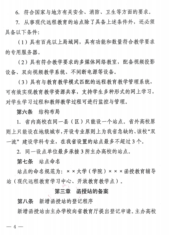
时间:2019/06/04 11:44:29 来源:美加墨世界杯官方网站 点击数:
上一篇:中共陕西省委教育工委 陕西省教育厅关于印发《持续推进高水平本科教育实施意见》的通知
下一篇:转发《教育部办公厅关于印发<高等教育自学考试专业设置实施细则>和<高等教育自学考试开考专业清单>的通知》