通知公告

位置: 首页 > 通知公告 > 正文

2023年美加墨世界杯官网公司产品改革研究项目(继续教育)拟立项名单的公示

时间:2023/12/24 10:12:10 来源:美加墨世界杯官方网站 点击数:


各相关单位:

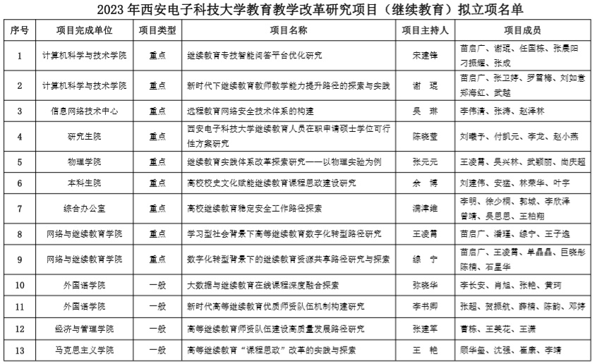
根据《美加墨世界杯官网关于组织申报2023年公司产品改革研究项目(继续教育)的通知》(美加墨世界杯官方网站字〔20236号)要求,经各单位积极组织教师和管理人员申报项目,由美加墨世界杯官方网站组织项目评审,现拟对19个项目予以立项建设,其中重点项目9项,一般项目10项。一般项目建设周期为一年,重点项目建设周期为两年。

美加墨世界杯官方网站将按照公司财务制度以及《美加墨世界杯官网公司产品改革研究项目管理办法(修订)》(西电教〔201430号)对项目进行监督管理,并提供相应的资金支持及政策保障。

现将拟立项目名单予以公示,公示期间若有疑问请与公司联系。公示时间:20231225日至28

联系地址:陕西省西安市雁塔区科技路9号西科大厦Ⅱ-232

联系人:王老师

联系电话:029-88201443

Emailpxb@xidian.edu.cn

 

附件:2023年美加墨世界杯官网公司产品改革研究项目(继续教育)拟立项名单

 

                     



美加墨世界杯官方网站

                                        20231222